分类
安卓软件 安卓游戏
大小:32.17MB更新:2026-03-30 18:56:59
类别:学习办公系统:Android
立即下载



新华妙笔app最新版是面向各类写作者打造的AI写作辅助工具,内置十多个方向的专业数据库,包含多种风格的参考范文、全品类实用写作素材,还有不同场景的公文模板,述职报告、新闻稿等上百种写作场景都能找到对应资源,相当于给写作者配备了全能型写作工具箱。
内容资源层面,这款app和新华社新闻数据实现深度打通,每日同步更新热点素材库,保证用户写稿时可以用到最新也最权威的信息。平台还搭载了团队空间协作功能,团队成员可在该板块共同编辑、修改、讨论稿件,就像身处同一个虚拟办公场景协同作业,大幅提升团队写稿的协作效率。
1、名人名言、案例故事、热点话题等资源可随时调取,填充后内容更饱满;
2、中英文混写、翻译需求都能在app内轻松完成,就算外语基础薄弱也能写出符合国际传播要求的内容;
3、会根据用户日常写作习惯,推荐适配的词汇与表达风格,使用时间越久匹配度越高;
4、实时跟进社会热点事件,写文章时可快速插入最新案例,内容更有鲜活度;
5、写完内容可直接分享到朋友圈、微博或是直接投稿,省去复制粘贴的繁琐步骤;
1、打开软件,在首页点击AI写作功能;

2、选择写作分类,包含报告、总结、新闻、讲话等,再选择对应细分类型,比如年度/季度/月度总结、述职报告等,点击下一步;

3、输入对应标题和关键词,继续点击下一步;

4、平台会先生成摘要内容,你可对摘要进行编辑或是直接更换;

5、对生成的大纲进行编辑、增删调整,AI会根据最终确定的大纲生成全文;

6、全文生成完毕后,点击使用内容即可;

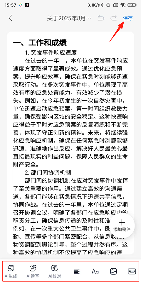
7、在编辑页可使用续写、校对、插入图片等工具对全文进行调整修改,全部完成后点击右上角保存;

8、保存后的文档可以在我的板块下的我的文档中查看;

1、支持多人同时在线编辑文档,分工协作效率更高,适配学生小组作业等场景;
2、每日推送针对性写作任务,完成后还能领取对应奖励,把写作过程变得像闯关游戏一样有趣;
3、长文缩短、短文扩写都能一键操作,适配不同场景的篇幅要求;
4、写好的金句可以直接生成分享图,发朋友圈更有吸引力;
5、输入关键词就能自动生成10个吸睛标题,不用再为想标题耗费过多精力;
v1.4.0版本
版本更新内容:
会议纪要功能全新上线;
最新评论