分类
安卓软件 安卓游戏
大小:7.6MB更新:2026-04-23 08:40:17
类别:系统工具系统:Android
立即下载





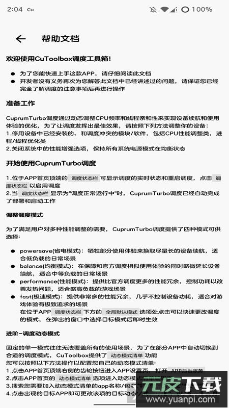
这款手机调试工具箱无需获取root权限即可使用,它能够便捷地管理各类掌上设备,帮助用户充分发掘手机潜能;其内置的调度功能通过动态调节CPU运行频率,在优化设备性能表现的同时,显著延长电池续航时间,适合热衷于移动设备调试与优化的玩家体验。

1、高通骁龙系列处理器得到广泛兼容,包括4Gen1、625、626、636、650、652、660、662、665、675、710、720、730、750、765、778、780以及7Gen1型号;
2、同时支持骁龙820、821、835、845、855、865、870、888、8Gen1、8+Gen1与8Gen2等旗舰平台;
3、该工具也适用于海思麒麟650、655、658、659、710、950、955、960和970等多款芯片。
1、联发科曦力系列涵盖P22、P22T、P35、P60、P65、P70、P90、G25、G35、G80、G85、G90、G90T及G99等型号;
2、联发科天玑平台支持700、720、800U、820、900、920等中端芯片;
3、还兼容天玑1080、1000+、1000L、1100、1200、8100、8200、9000、9000+和9200等高性能处理器。
1、紫光展锐平台可适配sc9863a与T618两款芯片;
2、三星猎户座系列支持9820、9825、990、1080、2100和2200等型号;
3、同时兼容英伟达Tegra X1移动处理器。

v8.3.0
1、解决骁龙8Gen2设备上调度功能无法正常启动的问题;
2、修正TasksetHelper线程分类器中存在的部分错误;
3、优化调度执行过程的运行效率;
4、进行多项细节改进并修复已知错误。
v7.1.3
1、修复因部分线程CPU亲和性设置不当而引发的操作卡顿现象;
2、解决调度程序可能出现的内存泄漏问题;
3、提升程序整体运行效率,降低内存与CPU资源占用;
4、新增对骁龙8Gen2、7Gen1、4Gen1以及天玑9200、8200、1080平台的支持;
5、完成其他细节优化与错误修复。
- 补丁包更新内容:
1、修正天玑900、920、1080及骁龙4Gen1平台的配置文件错误;
2、改进对联发科曦力G99平台的兼容性。
v7.1.2测试版
1、修复特定情况下TasksetHelper无法识别前台应用程序的问题;
2、调整并优化线程分类规则;
3、减少应用程序对网络连接的请求次数;
4、进行其他细节优化并修复若干错误。
最新评论