分类
安卓软件 安卓游戏
大小:154.1MB更新:2026-04-01 17:55:05
类别:生活服务系统:Android
立即下载



天府通办APP是专为成都市民打造的本地生活服务平台,它整合了丰富的政务服务功能,让用户能够随时随地在线办理各类事务,享受高效便捷的数字化体验。这款应用提供了全面的线上办事指引,切实满足市民日常需求,有需要的朋友可以下载使用。
该应用构建了四川政务服务“天府通办”掌上办事总门户,致力于打造全省移动服务统一品牌,深化“一网通办”改革,推动政务服务向精准化、便捷化和移动化发展。它优化了“看、问、查、办、评”等核心功能,集中发布全省政务服务事项办事指南,并提供场景式导航、网上查询与咨询投诉等服务。“天府通办”已与国家政务服务平台实现信息对接与同步,全省各地各部门网站可通过多种方式接入、共享并共同建设这一移动服务总门户。
天府通办实名认证注册登录方法
【用户注册】
1、个人账号注册:请在个人登录页面点击“马上注册”按钮。
2、法人账号注册:请在法人登录页面点击“马上注册”按钮。
【用户登录】
1、个人用户登录:点击应用内“我的”页面,选择“请登录”即可进入。
2、法人账号登录:点击“我的”页面后选择“请登录”,系统提供账号密码登录、电子营业执照登录及短信验证码登录三种方式。
如何使用天府通办健康证明?
1、在应用首页找到并点击“健康申报”入口,或直接点击“四川外出务工人员健康申报和查询系统”。
2、根据页面指引填写完整的相关信息,确认无误后提交即可。
1、下载安装“天府通办”APP后,点击底部“我的”选项进入登录页面。


2、完成认证登录后,点击“我的证照”栏目中的“全部”字样,进入电子证照管理页面。


3、点击“添加证照”按钮,在“个人证照”列表中找到并选择“无犯罪记录证明”,点击“添加”即可;用户也可通过名称搜索或按部门分类查找所需证照。



4、添加成功后返回电子证照页面,此时“无犯罪记录证明”已显示在列表中。点击该证明,进入密码设置页面,按照提示设置亮证密码并输入手机验证码。


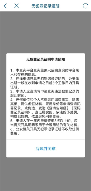
5、密码设置完成后,系统会要求进行实人认证;若已完成认证,将直接跳转至申请须知页面,请点击“阅读并同意”。


6、进入“申请查询表”页面,申请人基本信息将自动填充,请仔细核对。随后选择“申请用途”与查询时间范围;若系统检测到申请人在一年内申请次数超过3次,则需上传相关证明材料。

7、信息提交后,系统会提示“提交成功,正在审核中......”,此时证明二维码暂不可点击。

8、如果申请人不符合线上办理条件,系统将提示“申请人不满足线上办理条件,请线下进行办理”。
9、若申请人符合条件且申请成功,即可进行亮证操作;点击证明二维码,输入之前设置的亮证密码后即可展示。

10、核验证明时,点击“无犯罪记录证明”进入核验页面,选择“无犯罪记录证明”栏目下的扫码功能;核验页面将展示电子版证明,并明确显示核验结果。



1、用户可以实时跟踪查询所办理事项的进度,随时掌握最新状态。
2、平台提供政民互动服务,方便用户进行在线咨询与投诉。
3、集成了多种网上办事功能,用户可直接在线提交申请办理各类事务。
最新评论